简体
繁体
首页
首 页
机构概况
新闻中心
政府信息公开
政务服务
公众互动
专题专栏
业务公开
当前位置:
首页
>
业务公开
>
优化营商环境
>
政策法规
>
政策文件
>
省级文件
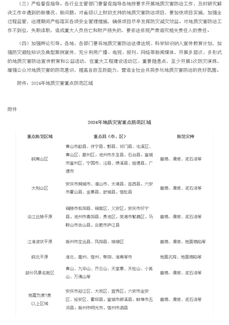
安徽省自然资源厅关于印发安徽省2024年度地质灾害防治方案的通知
发布日期:2026-01-21 14:37
信息来源:市自然资源和规划局
作者:市自然资源和规划局
阅读次数:
【字体:
大
中
小
】
我要纠错
收藏
扫一扫在手机打开当前页
打印本页
关闭窗口